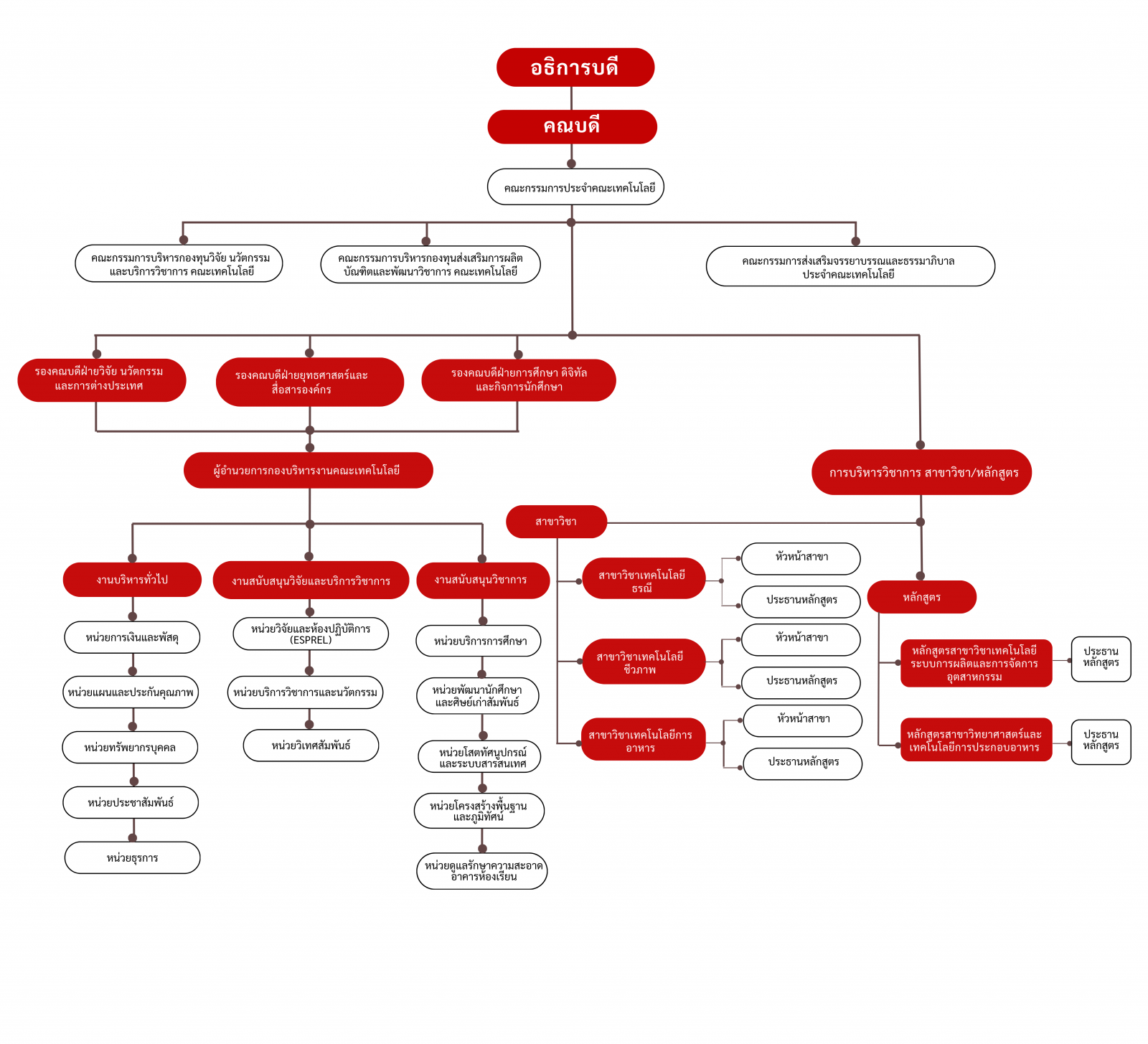
โครงสร้างองค์กร

โครงสร้างองค์กรที่มีประสิทธิภาพ ออกแบบให้เกิดการบูรณาการอย่างมีระบบระหว่างส่วนสนับสนุนและส่วนวิชาการ แบ่งออกเป็น 2 ส่วนหลัก ดังนี้
- ส่วนสนับสนุนพันธกิจ: กองบริหารงานคณะ มีหน้าที่หลักในการสนับสนุนการดำเนินงานต่างๆ ของคณะเพื่อให้บรรลุพันธกิจ ได้แก่ งานสนับสนุนวิชาการ งานสนับสนุนวิจัยและบริการวิชาการ และงานจัดการทั่วไป
- ส่วนจัดการเรียนการสอน การวิจัย และบริการวิชาการ ประกอบด้วย สาขาวิชาต่างๆ 3 สาขาวิชา (ได้แก่ เทคโนโลยีธรณี เทคโนโลยีการอาหาร และเทคโนโลยีชีวภาพ) และ หลักสูตรต่างๆ 2 หลักสูตร (ได้แก่ หลักสูตรเทคโนโลยีระบบการผลิตและการจัดการอุตสาหกรรม และหลักสูตรวิทยาศาสตร์และเทคโนโลยีการประกอบอาหาร)
การบูรณาการระหว่างสาขาวิชาช่วยส่งเสริมการทำงานข้ามศาสตร์และเพิ่มประสิทธิภาพการใช้ทรัพยากร

การบูรณาการระหว่างสาขาวิชาช่วยส่งเสริมการทำงานข้ามศาสตร์และเพิ่มประสิทธิภาพการใช้ทรัพยากร โครงสร้างการบริหารที่ยืดหยุ่นและคล่องตัว ช่วยให้การตอบสนองต่อการเปลี่ยนแปลงของสภาพแวดล้อมเป็นไปอย่างรวดเร็ว
แผนภูมิการบริหาร

แผนภูมิอัตรากำลัง


แผนผังโครงสร้างองค์กร
กองบริหารงานคณะ
งานบริหารทั่วไป
- หน่วยการเงินและพัสดุ
- หน่วยสารสนเทศและพัฒนาคุณภาพ
- หน่วยทรัพยากรบุคคล
- หน่วยนโยบายและแผน
- หน่วยธุรการ
งานสนับสนุนการวิจัย และบริการวิชาการ
- หน่วยวิจัย
- หน่วยสนับสนุนวิจัยและบริการวิชาการ
- ประชาสัมพันธ์
- หน่วยบริการวิชาการและนวัตกรรม
- หน่วยวิเทศน์สัมพันธ์
งานสนับสนุนวิชาการ
- หน่วยบริการการศึกษา
- หน่วยพัฒนานักศึกษาและศิษย์เก่า
- หน่วยโสตทัศนูปกรณ์และระบบสารสนเทศ
- หน่วยโครงสร้างพื้นฐานและภูมิทัศน์
- หน่วยดูแลรักษาความสะอาดอาคารห้องเรียน
งานสนับสนุนภารกิจและยุทธศาสตร์คณะ
- โรงงานต้นแบบการผลิตไบโอโฮเทน (ฺBiohythane pilot plant)
- โรงงานต้นแบบเกษตรและอาหาร (Food pilot plant)
- ศูนยวิจัยการหมักเพื่อเพิ่มมูลค่าผลิตภัณฑ์ทางการเกษตร (Fermentaion Research
- แพลตฟอร์ม ผลิตภัณฑ์เนื้อจากพืช (Plant based meat platform)
- ศูนย์จำหน่ายและฝึกทักษะของนักศึกษา (TE outlet)
- ชมรมศิษย์เก่าคณะเทคโนโลยี
- เครื่อข่ายภาคีภายใน และภายนอกประเทศ (MOU)
สาขาวิชา / หลักสูตร
สาขาวิชาเทคโนโลยีชีวภาพ
- หลักสูตรปริญญาตรี วิทยาศาสตรบัณฑิต
- หลักสูตรปริญาโท วิทยาศาสตรมหาบัณฑิต
- หลักสูตรปริญาเอก ปรัชญาดุษฎีบัณฑิต
สาขาวิชาเทคโนโลยีธรณี
- หลักสูตรปริญญาตรี วิทยาศาสตรบัณฑิต
- หลักสูตรวิทยาศาสตรมหาบัณฑิต
- หลักสูตรปรัชญาดุษฎีบัณฑิต
สาขาวิชาเทคโนโลยีการอาหาร
- หลักสูตรวิทยาศาสตรบัณฑิต
- หลักสูตรวิทยาศาสตรมหาบัณฑิตสาขาวิชาเทคโนโลยีและนวัตกรรมอาหารจากพืช
- หลักสูตรปรัชญาดุษฎีบัณฑิตสาขาวิชาเทคโนโลยีและนวัตกรรมอาหารจากพืช
หลักสูตรเทคโนโลยีระบบการผลิตและการจัดการอุตสาหกรรม
- หลักสูตรวิทยาศาสตรบัณฑิต
หลักสูตรวิทยาศาสตร์และเทคโนโลยีการประกอบอาหาร
- หลักสูตรวิทยาศาสตรบัณฑิต
อื่น ๆ
- สโมสรนักศึกษาคณะเทคโนโลยี
- ชุมนุมนักศึกษา (5 สาขาวิชาฯ)
- มูลนิธิ ภักดี ธันวารชร (Pakdi Thanvarachorn Foundation)
- สมาคมวิทยาศาสตร์และเทคโนโลยีทางอาหารแห่งประเทศไทย (FoSTAT)
- สมาคมเทคโนโลยีชีวภาพแห่งประเทศไทย (สทช)
- สมาคมธรณีวิทยาแห่งประเทศไทย
- สมาคมศิษย์เก่ามหาวิทยาลัยขอนแก่น
- คณะกรรมการอำนวยการสมาคมสภาวิชาการอุตสาหกรรมเกษตร (Agro-Industry Academic Council Association : AIAC)
- Asian Federation of Biotechnology (AFOB)
- APEC Thailand Chapter
- บริษัท น้ำตาลมิตรผล จำกัด
- บริษัท สยามโมเอโกะ จำกัด (Moeco Thailand)
- บริษัท ปตท.สำรวจและผลิตปิโตรเลียม จำกัด (มหาชน) หรือ ปตท.สผ. (PTTEP)
- สถาบันพัฒนาบุคลากรสาขาเทคโนโลยีอัตโนมัติและเมคคาทรอนิกส์
- Osaka University
- MARA : Manufacturing Automation and Robotics Academy
- Universitas Gadjah Mada
- Feng Chia University
- YAMAGUCHI UNIVERSITY
- i3L: Indonesia International Institute for Life Sciences
- โรงเรียนแก่นนครวิทยาลัย

